Compute2: The New Standard for Computational Research at WashU

WashU IT RIS’s new Compute2 high-performance computing cluster is already driving faster, more efficient research across disciplines. For one researcher, Yuanjian Zhang, working on global atmospheric simulations, the upgrades have made a measurable impact. “Compute2 features the latest Intel Emerald Rapids CPUs, which are about 30% faster than those on Compute1,” he explained. “With faster internode communication and updated MPI libraries, […]

Available Now: Compute2 – The Future of High-Performance Computing at WashU

RIS is excited to announce the successful completion and launch of Compute2, our next-generation high-performance computing platform built to meet the growing demands of the WashU research community. Compute2 is available now! ❗️Why it matters Compute2 is for researchers requiring cutting-edge performance for their computational research, including large datasets and complex simulations that benefit from […]

Coming Soon: Compute2 – The Future of High-Performance Computing at WashU

RIS is planning to launch Compute2, our next-generation high-performance computing platform built to meet the growing demands of the WashU research community, this September.  ❗️Why it matters Compute2 is for researchers requiring cutting-edge performance for their computational research, including large datasets and complex simulations that benefit from the latest technology and the use of Artificial Intelligence. […]

Power Your Research with GitHub Copilot

GitHub Copilot is now available to GitHub Organizations under the WashU enterprise license RIS manages. Copilot enables more focus on problem-solving and collaboration without spending time completing day-to-day tasks while utilizing AI integration.  Key Features: To add Copilot to your GitHub Organization, follow the documentation for easy setup or request provisioning or migration of an organization at the RIS […]

The Future of Scientific Computing at WashU is Here

Compute2 Racks 1 - 6

The RIS team has completed each vendor’s delivery, installation, and configuration of hardware and are working on configuring the new SLURM job scheduler and supporting systems. We will select early adopters for usability and performance testing to ensure our cluster infrastructure meets Compute2’s highest performance, security, and reliability standards. We are targeting September 2025 for […]

Improved Performance & Increased Security

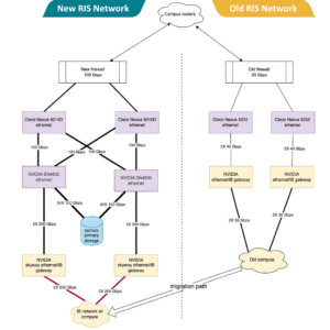
New and old RIS Network

In November, Washington University in St. Louis started a major network upgrade. It replaced outdated routers and switches with cutting-edge technology designed to significantly enhance the network’s capacity, speed, and reliability.  Why it matters: During this change, significant updates to enhance the performance and reliability of RIS systems took place, including re-IPing critical systems, modifying configurations, […]

The future of scientific computing at WashU

The RIS team is actively working on the delivery, installation, and configuration of hardware from each vendor. This is crucial in ensuring our cluster infrastructure meets Compute2’s highest performance, security, and reliability standards. We anticipate that early adopters will have access to the cluster around February 2025.

Improving performance & increasing security

This month, Washington University in St. Louis is embarking on a major network upgrade. It will replace outdated routers and switches with cutting-edge technology designed to significantly enhance the network’s capacity, speed, and reliability. Why it matters: The modernization will deliver a 10-fold increase in bandwidth, meeting the university’s growing academic and research demands. These improvements […]

Welcome to Storage2

This August, the new Qumulo storage solution will be released for general use as part of the RIS Data Storage Platform. Why it matters: Now known as Storage2, it provides twice the performance, reduces operational complexities, and includes offsite backups and disaster recovery capabilities. New allocations and condos will be available. The transition from Storage1 will vary depending on the research group.